The material in this article is taken from post An Energy Evaluation System.
The post An Energy Evaluation System introduced the concept of the ‘Net Zero Energy Grid’. The post showed what an energy grid may look like in a Net Zero world — a world in which virtually all of our energy needs are met by renewable or “green” sources of one type or another. Fossil fuels still play a part, but only a small part, in the overall picture. Their contribution is mostly as a chemical feedstock.
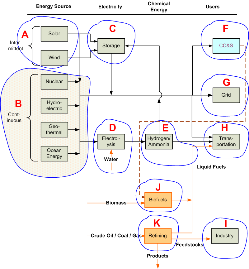
The Net Zero Grid consists of the following sectors.
A — Intermittent Energy Sources
B — Continuous Energy Sources
C — Energy Storage
D — Electrolysis of Water
E — Hydrogen and Ammonia
F — Carbon Capture and Sequestration
G — The Electrical Grid
H — Transportation
I — Chemicals
J — Fossil Fuels
K — Biofuels
In this post we look at Section B of the grid (highlighted); it covers alternative energy sources that are supplied continuously. These include nuclear power, hydroelectric, geothermal and ocean energy. (Ocean Energy is partially continuous. Power is provided only when the tides are flowing or the waves are in motion. However, these events are predictable and occur on a regular basis so they are treated here as being continuous.)
These four energy sources are ‘always on’. They provide the baseload that the system needs. Although they are continuous they are not necessarily “dispatchable”, i.e., it may not be possible for them to meet short-term fluctuations in demand. This important distinction applies particularly to nuclear power.
Regardless of whether the generated electricity is continuous or intermittent it can be directed to one of three locations. The first use is for the energy to be supplied directly to the grid (Zone G). There it will be used by industry and households. If there is no immediate need for the electricity as it is being generated then it can be stored (Zone C). The third use for the electricity is to generate hydrogen through the electrolysis of water (Zone D).
Each of the items in Zone B will be discussed in much more detail in future posts. A few introductory thoughts are provided here.
Nuclear Energy
Nuclear power already meets a significant fraction of the world’s needs. It comes with a well known set of safety and environmental problems. Many of these problems have been addressed with the latest technology — often referred to as Generation IV nuclear. Nevertheless, nuclear power faces strong political headwinds. Indeed, some countries are closing facilities that are already in operation.
Hydroelectric
The power provided by dams on rivers is clean, available and renewable (except during extreme droughts). However, few sites are available for new dams, so the potential growth for this source of energy is extremely limited.
Geothermal
The earth beneath our feet contains plenty of energy, and the deeper we go the higher the temperatures become. Geothermal systems generally use that energy to generate steam that can be used to generate electricity.
The problem with this technology is that there are not many locations where the hot magma is close to the earth’s surface, hence it is expensive to install geothermal systems. Recent developments in “fracking” technology may help reduce the costs of geothermal projects.
Ocean Energy
The oceans are restless: tides, waves, ocean currents and thermal layers all offer potential sources of energy. At present, these sources are not making a significant contribution to the world’s overall energy picture. Like geothermal, they offer good potential. It remains to be seen if they can make much of a dent in our fossil fuel consumption within 28 years.
If you would like to keep up to date with the Net Zero information we provide, please subscribe to our newsletter.
Copyright © Sutton Technical Books. All Rights Reserved. 2022.
