The material in this article is taken from the post An Energy Evaluation System: Part 4 — An Energy Grid.
We continue our series of posts on how to evaluate and compare different energy sources. The first three posts in the series are:
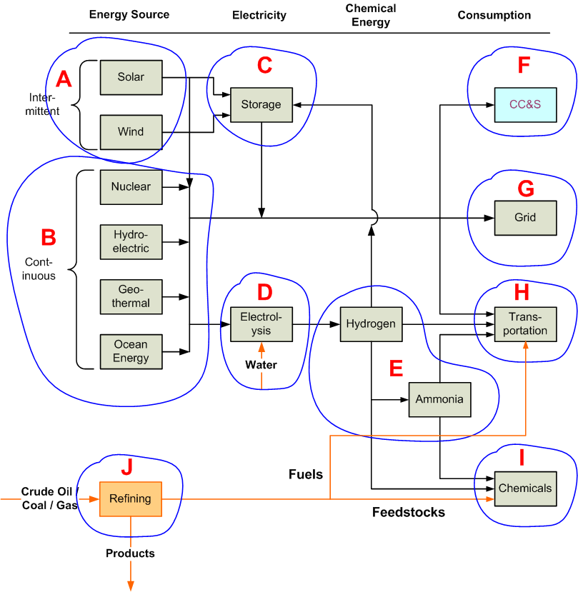
The remaining elements in the framework are:
- Part 4 —An Energy Grid;
- Part 5 —Project Phases; and
- Part 6 —Reality Check.
In this post we introduce Part 4 — An Energy Grid. We look at what an energy grid may look like in a Net Zero world — a world in which virtually all of our energy needs are met by renewable or “green” sources of one type or another. Fossil fuels still play a part, but a very small part, in the overall picture.
This is a complex and detailed topic, so we will provide an Introduction here and provide detail in subsequent posts. The discussion is organized around the following sketch.
The sketch has been divided into ten sections or zones. They are:
A — Intermittent Energy Sources
B — Continuous Energy Sources
C — Energy Storage
D — Electrolysis of Water
E — Hydrogen and Ammonia
F — Carbon Capture and Sequestration
G — The Electrical Grid
H — Transportation
I — Chemicals
J — Fossil Fuels
As already noted, we will work through these zones or sections in future posts. But even at this point some disturbing conclusions become evident.
- We are relying on intermittent energy sources (solar and wind) to provide the “green” energy that is needed, not only to feed the grid, but also to run the new facilities such as the water electrolysis industry that will have to be built almost overnight.
- The intermittent sources provide energy only about a third of the time, and that energy is not available when the customers want it.
- Therefore, we will need an intermittent energy production capacity of at least three times the current fossil fuel (coal and gas) installed capacity. Currently we are at least one order of magnitude away from that goal.
- We will also need massive amounts of energy storage capacity so that the energy can be provided to the users for the two thirds of the time when intermittent sources are not available. Batteries can help, but the bulk of the energy storage will have to be hydrogen based.
- Large sections of the transportation industry will continue to need portable fuels.
- All of the above will have to be achieved within the next 28 years.
Some benefits will be obtained by making systems more energy efficient. But it is hard to avoid the conclusion that industries and consumers will have to radically cut back on their energy use.
The above analysis may be overly harsh and pessimistic — let’s hope it is. The key point is that our future looks as if it will be severely constrained by the laws of physics and thermodynamics. We may not have as many choices as we think we have.
