Add to Cart
Overview
Many of the activities that have been discussed in this series of ebooks are carried out as part of a project. Therefore, it is useful to review some of the basics of project management in the process industries - particularly the Phase/Gate system, and to show how process safety programs are integrated into projects.
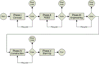
The sketch shows the Phase/Gate method of managing a project.

At the conclusion of each phase the project management team will select one of four options:
- Proceed to the next stage (the project is a “go”).
- Recycle the current stage (usually because insufficient information is available to make an informed decision, or because project requirements/conditions have changed).
- Put the project on hold.
- Stop the project.
Factors that affect the phase / gate decision include the following:
- The commercial/business case for the project given the information available at that point,
- Selection of the best technical options,
- The need for contingency plans, and
- The safety and environmental risks associated with the project.
Table of Contents
Introduction
Phase / Gate System
Hazards Analysis on Projects
Phase I — Concept Selection
Documents
Hazards Analysis
Phase II — Preliminary Design (FEED)
Documents
Hazards Analysis
Phase III — Detailed Engineering
Documents
Hazards Analysis
Phase IV — Fabrication and Construction
Precommissioning
Punchlists
Transfer of Care, Custody and Control
Documents
Turnover Packages
Procedures
Hazards Analysis
Phase V
Commissioning
Operational Readiness Review
Startup and Line Out
Documents
Start-Up Procedures
Acceptance Test
Warranty
Hazards Analysis
Project Organization

